Instance Verification Kit (IVK)
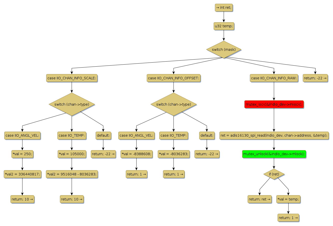
mutex lock @ [2194+30+/linux-3.19-rc1/drivers/iio/gyro/adis16130.c]
Instance Signature: mlock
|
The Matching Pair Graph:
|
|
Function Name
|
Control Flow Graph (CFG)
|
Events Flow Graph (EFG)
|
Source Correspondence
|
|
adis16130_read_raw
|
|
|
[1950+18+/linux-3.19-rc1/drivers/iio/gyro/adis16130.c]
|